4月初的深圳,盐田港的集装箱依旧川流不息、一派繁忙,与之形成鲜明对比的是,市区各大货代聚集区内,弥漫着浓浓的焦灼气息。
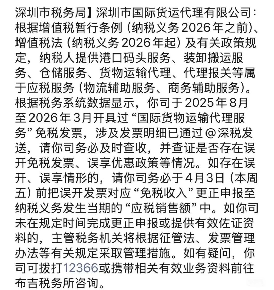
连日来,深圳数十家国际货运代理企业陆续收到了深圳市税务局发来的税务核查短信及书面通知。一场针对“国际货物运输代理服务免征增值税”政策合规性的专项排查,正悄然拉开帷幕。

税务部门精准调取了2025年8月至2026年3月长达8个月的开票数据,直指行业长期存在的核心问题——“将应税服务混入免税发票开具”,并要求企业在4月3日前完成自查、更正申报及税款补缴。

一、税务风暴撕开货代行业“潜规则”
长期以来,深圳货代行业暗藏诸多不规范操作,这些被从业者默认的“潜规则”,在税务核查风暴来临前,看似能帮企业省下成本、抢占短期利益,实则像一颗颗隐形炸弹,为行业长远健康发展埋下了巨大隐患。
最突出的便是发票开具乱象,“一口价”模式在行业内盛行。不少客户会要求货代提供门到门全包服务,而为了图省事、减麻烦,货代企业往往直接开具“国际货运代理服务费”免税发票,悄悄将国内拖车、报关、仓储、码头操作费等本应缴税的服务,全部裹进免税范围。这种模糊不清的开票方式,不仅给税务监管出了难题,更让企业自身的财务核算变得混乱不堪。
财务账目混乱同样是行业通病。尤其是那些中小规模的“夫妻店”式货代,大多缺乏专业财务人员和规范的财务管理制度,账目记录潦草、收支明细模糊,甚至存在私账收款、体外循环的情况。这种不透明的财务状态,不仅会误导企业自身的经营决策,更给税务违规行为留下了可钻的空子。
除此之外,无序的价格竞争更是让行业陷入“内耗”。部分货代企业为了抢夺客户、抢占市场份额,故意通过混开发票、逃税漏税的方式压低报价,大打价格战。这种不正当竞争,严重挤压了合规经营企业的生存空间,让“劣币驱逐良币”的乱象在行业内愈演愈烈。
这场“史上最严”税务核查,彻底揭开了深圳货代圈的众生相:有人为高额补税焦头烂额,有人为财务整改彻夜难眠,有人在合规与生存间进退两难......
“拿到通知的瞬间,我就明白,行业轻松赚钱的好日子一去不复返了。”在深圳经营一家中型综合货代企业的陈总,主营美线、欧线业务,客户大多是亚马逊大卖家。他回忆起收到核查通知的那一刻,无奈之情溢于言表。“财务总监拿着手机,神色慌张地冲进我办公室,我们当即连夜翻出过去8个月的所有发票,仔细一查,竟发现70%的发票都存在违规问题。”
陈总所说的“问题”,正是货代行业长期存在的“潜规则”。“以前客户要求‘一口价’的门到门全包服务,我们开票时便直接开‘国际货运代理服务费’,全部按免税处理。但实际上,这里面隐藏着大量应税服务,像国内拖车、报关、仓储、码头操作费等,如今税局明确将这些划出了免税范围,需按6%缴纳增值税。”
成本的急剧上升,成了陈总的一个心病。“以前我们的综合税负几乎可以忽略不计,现在拆分核算后,仅增值税一项,成本就增加了6个百分点,整体合规成本上升超过30%,这相当于我们大半年的纯利润。”更让他头疼的是客户的不理解,“跟客户提出涨价,他们第一反应就是我们找借口、想趁机多赚钱。可我们也是无奈之举,合规就意味着成本增加,不涨价就得亏本。要是隔壁同行还在违规混开发票,我们的客户很容易就被他们抢走。”
尽管如此,陈总对这场严查并非全无认同。“深圳有超过8000家货代,真正财务规范、能做到四流合一的,我感觉不超过20%。剩下的要么是夫妻店,账目一塌糊涂;要么就是故意混开,靠逃税打价格战。这次严查后,小货代、‘游击队’肯定会死一大批。未来一两年,深圳货代行业至少淘汰30%到50%的中小玩家。以后,只有合规的企业才能活下去。”
如果说企业主承受的是生存的压力,那么财务负责人面对的,则是具体而琐碎的整改难题。
在深圳一家货代公司担任财务主管的李姐,从业已有8年。谈及此次税务核查,她用“拆不开”三个字道出了最大的困境。“行业十几年来都是‘一锅炖’的操作,现在要把每一票业务拆成免税的代理部分和应税的辅助服务部分,难度太大了。”
李姐告诉我们,整改的难点主要集中在三个方面。首先是合同,以前的合同只写一个总价格,现在必须重新拟定,逐项明确拖车、报关、仓储等内容、单价和适用税率。其次是系统,公司现有的业务和财务系统都是老版本,根本没有分拆核算的功能,“这几天IT部和财务部天天加班,临时给系统打补丁,光改流程就花了十几万”。最后是进项税抵扣,以前所有进项税都能抵扣,现在免税业务对应的进项税必须全额转出,这又是一笔不小的成本损失。
与此同时,“私账收款”这个行业公开的秘密,也在核查中被彻底封堵。“以前对小客户、散货,我们都收微信、支付宝或老板的个人账户,收入不入账,就能少交税。”李姐说,“但现在金税四期太厉害了,实现了跨部门数据交换与风险信息的实时比对,私账收款一抓一个准。”目前,她所在的公司已全面停用所有私人账户,哪怕是几百块钱的小单子,也必须走对公结算。“虽然比以前麻烦很多,但真的不敢再抱任何侥幸心理了。”
一线销售,成为这场税务风暴中最直接的承压者。从业5年的张经理,是深圳家货代公司的销售主管,手上有20多个合作多年的老客户,可短短一周,已有3个客户明确表示暂停合作。
“冲击是毁灭性的,核心就是价格和发票。”张经理坦言,以前报价是一口价,含税且免税,客户省心,成交也快。但现在必须报“拆分价”——代理服务费免税,报关费、拖车费等按6%交税。“客户一看总价涨了,发票还变成了好几张,觉得麻烦,更觉得我们在变相涨价。”新客户开发更是难上加难,“竞争对手如果还在违规开免税票,报价比我们低6个点,我们根本没法竞争。我夹在公司的合规要求和市场的价格压力之间,每天都很焦虑。”
不过,张经理也认为客户的观念会慢慢转变。“等第一批顶风作案的货代被重罚、曝光后,市场就会清醒。客户如果和违规货代合作,一旦对方被查,他们作为收票方也要被追溯。合规是大势所趋,只是这个过程,我们销售要承受最大的压力。”
这场税务严查,不仅重塑货代企业的经营模式,更深刻影响着作为客户的跨境卖家。深圳跨境电商大卖刘先生,负责公司物流采购,谈起此次严查,他直言“举双手赞成”。“我们早就被货代的‘糊涂账’坑怕了,以前找货代发货,拿回来的全是免税普票,我们作为一般纳税人,需要增值税专用发票抵扣进项税,可货代要么开不了,要么开专票要加钱,导致很多物流成本无法抵扣,白白多交了不少税。”
刘先生表示,短期来看物流成本或有上升,但长期而言,合规带来的是更可控的风险。“以前合作过一家货代,因虚开发票被查,我们作为受票方,多次被税局约谈,耗费大量时间精力解释,还补缴了几十万税款。对我们来说,合规风险比几个点的成本更可怕,一旦卷入税务案件,店铺被封、资金被冻,损失不堪设想。”如今,他筛选货代的首要标准便是财税合规:“价格贵一点没关系,安全、稳定、无风险才是第一位。税局立清规矩,货代实现合规,我们的发票也随之规范,能正常抵扣,整体税负更清晰可控,这对我们其实是好事。”
二、合规洗牌倒逼行业告别“野蛮生长”
“这不是秋后算账,而是游戏规则的重写。”某律师事务所税务合规部合伙人刘律师,曾参与多项跨境电商税务稽查案件,他在过去一周接到十几个深圳货代企业的咨询电话。在他看来,此次稽查标志着跨境电商税务监管从前端卖家端延伸至中端物流端,形成“平台-卖家-货代-报关”的全链条闭环监管。
“很多企业问我,能不能通过‘找关系’解决。”刘律师电话采访中称,“我告诉他们,金税四期背景下,传统‘税务筹划’空间已大幅压缩,系统自动预警、实时数据比对,人工干预的可能性几乎为零。”他解释,过去货代行业存在三大典型误区:一是认为“国际货代”是“万能筐”,所有服务都能纳入免税范围;二是觉得私账收款可规避监管;三是认为混合核算能蒙混过关,“而这次深圳税务局的通知,彻底堵死了这三条路”。
刘律师建议相关企业立即采取三项整改措施:一是梳理2025年8月以来的所有业务,明确区分纯国际代理服务与物流辅助服务;二是对违规开具的免税发票进行冲红,完成更正申报并补缴税款;三是建立分账核算体系,确保免税与应税业务在合同、发票、资金上完全分离。他同时警告:“此次稽查只是开始,随着增值税法全面实施及跨境电商零售出口政策调整,行业监管将更严格,仍在观望的企业,可能错过最后的整改窗口期。”
此次税务严查,如同一场全面而深刻的“体检”,正在重塑深圳货代行业的格局。对那些长期依赖“潜规则”生存的企业而言,这无疑是一场巨大的挑战。
首当其冲的,是成本的攀升。 以陈总的企业为例,过去综合税负几乎为零,而如今拆分核算后,仅增值税一项就增加了6个点,整体合规成本飙升超过30%——这相当于大半年的纯利润被直接吞噬。成本上去了,企业自然想涨价,可客户不买账:一涨价,客户扭头就走;不涨价,自己硬扛亏损。
财务整改的难题,也让无数货代企业焦头烂额。
合同要重新拟定,每一项服务的内容、单价、税率都得写得清清楚楚;业务系统和财务系统必须升级改造,硬生生加上分拆核算的功能;进项税抵扣也要从头梳理,免税业务对应的进项税必须全额转出。每一项整改都像一道坎,不仅烧钱、烧时间,更烧脑——没有足够的专业能力和管理水平,根本迈不过去。
而“私账收款”这个行业公开的秘密,也被彻底封堵。以前通过微信、支付宝或老板私户收款,神不知鬼不觉;如今在金税四期的强大监管下,银行、税务、海关数据全面打通,私账一动就被抓个正着。企业不得不全面停用个人账户,哪怕几百块的小单子也得走对公结算。规范是规范了,但运营成本和操作难度也跟着水涨船高。
虽然这次税务严查让深圳货代行业承受了不小的冲击,但从长远来看,这其实是推动行业走向规范、健康发展的必经之路。
对企业而言,合规是生存的底线。只有规范财务管理、遵守税务法规,做到合同、货物、资金、发票“四流合一”,才能避开风险,赢得客户信任。同时,企业也要主动创新,在合规前提下用数字化提效率、优化服务、降低成本,靠真本事竞争。
这场严查将加速行业洗牌,淘汰那些经营不规范、财税不合规的小型货代,推动深圳货代行业走向集中化、专业化。
